בחירת מוצרי הדברה למכרסמים צריכה להיעשות באחריות, שכן מזיקים יכולים לא רק לקלקל מזון ולהרוס יבולים, אלא גם להעביר מחלות מסוכנות כמו סלמונלה, מגפה וכלבת. יצרנים מציעים כיום מגוון רחב של דוחי חרקים אלקטרוניים, ביניהם דגמים קוליים, אלקטרומגנטיים ומשולבים הם הפופולריים ביותר. נחקור אילו מהם הם היעילים והבטוחים ביותר, וגם נבחן את עקרונות הפעולה והתכונות של המכשירים הפופולריים ביותר.
תוֹכֶן
כיצד פועלים דוחי מכרסמים?
אחד היתרונות הבלתי ניתנים להכחשה של דוחי חרקים אלקטרוניים הוא האנושיות היחסית שלהם כלפי מזיקים, בניגוד לרעלים, מלכודות עכברים ושיטות אחרות להדברת מכרסמים.
עקרון הפעולה של מכשיר אולטרסאונד
דוחי המזיקים הנפוצים ביותר מגרים את מערכת העצבים של מזיקים באמצעות אולטרסאונד - אות קולי בתדר גבוה שיכול לפעום בטווח של 20,000-70,000 הרץ. הצליל האולטרסאונד גורם לחולדות ועכברים לעזוב את האזור שבטווח שלהם מהר ככל האפשר. טכנולוגיה מודרנית מאפשרת יצירת מכשירים שיכולים לשנות את רמת ותדירות הקרינה במצבים ידניים ואוטומטיים כאחד, ובכך למנוע בעיות הסתגלות עבור בעלי חיים.
בהתבסס על תוצאות של מחקרים מרובים, ניתן להסיק כי אות אקוסטי בתדר גבוה (אגב, הממוקם מחוץ לטווח השמיעה של בני אדם וחיות מחמד) גורם לפאניקה, פחד ואובדן תיאבון אצל בעלי חיים אלה. כתוצאה מכך, המכרסמים ממהרים לעזוב את האזור המסוכן ולברוח.
טווח הפעולה של דוחה מכרסמים מוגבל על ידי אורך הגל של הגל האקוסטי, אשר מתקשה לחדור מכשולים כמו קירות, נוטה להתפוגג ומאבד את יעילותו מעבר למרחק מסוים. מצד שני, גלי קולי, המוחזרים ממשטחים בחלל סגור, מגבירים את יעילותם של מכשירים כמו דוחי מכרסמים. משטחים וחומרים בעלי תכונות הפוכות, כמו רהיטים מרופדים או ריצוף, פועלים כמלכודות וסופגים את האות האקוסטי, ומפחיתים את יעילות המכשיר.
מכיוון שלעכברים וחולדות יש טורפים טבעיים רבים, יש להם יכולות שמיעה ייחודיות: מכשיר השמיעה שלהם יכול לזהות גלי קול בתדרים של עד 90,000 הרץ, בעוד שאנחנו יכולים לשמוע צלילים של עד 20,000 הרץ, ורוב בעלי החיים האחרים, פראיים ומבותיים כאחד, יכולים לזהות צלילים בתדר של 27,000 הרץ.
עקרון הפעולה של מכשיר אלקטרומגנטי
מכשירים הפועלים על ידי חשיפת מזיקים לפולסים אלקטרומגנטיים מאופיינים בפרמטרים הבאים:
- התפשטות קרינה מתרחשת דרך חיווט חשמלי,
- דחפים עוברים היטב דרך סוגים שונים של מכשולים,
- המכשיר משפיע על מערכת העצבים של עכברים וחולדות,
- הפולט האלקטרומגנטי אינו פוגע, אך מגרה מכרסמים, ומכריח אותם לעזוב את האזור המכוסה על ידי המכשיר,
- ניתן להשיג את ההשפעה המקסימלית בעת שימוש בבלוק לאחר 15 - 30 יום מתחילת השימוש בו,
- מספר מוגבר של מזיקים דורש תקופה ארוכה יותר של שימוש בדוחה.
החסרונות של פולטים אלקטרומגנטיים כוללים השפעה מסוכנת על מינים אחרים של בעלי חיים, כולל חיות מחמד דקורטיביות כמו אוגרים, שרקנים ועכברים.
איך עובד דוחה משולב?
דוחי מכרסמים מבוססי תהודה מגנטית פועלים על חשמל ביתי סטנדרטי. המכשיר פולט שני סוגים של קרינת גל: מגנטית ואולטרסאונד, והוא למעשה מכשיר משולב.
אולטרסאונד טונאלי נפלט במצב שנקרא "צף"; במילים אחרות, המעגל משנה מעת לעת את אורך הגל הנפלט. אלגוריתם פעולה זה מונע מחולדות ועכברים להסתגל לתדר הקבוע של תנודות אולטרסאונד ומכריח את המזיקים לעזוב את האזור הפגוע.
סוג זה של דוחה אלקטרוני בטוח לאנשים ולחיות מחמד גדולות, אך פעולת הגלים שלו עלולה לגרום להשפעות לא רצויות על חיות נוי קטנות.
דוחי מכרסמים משולבים הפכו נפוצים עקב הגורמים הבאים:
- עלות נמוכה יחסית וצריכת אנרגיה נמוכה,
- הם לא פוגעים בבני אדם או בחיות מחמד גדולות,
- יכול לעבוד בשטחים גדולים (בהתאם לדגם),
- אינם תלויים בתנאי סביבה, כולל לחות וטמפרטורה.
בניגוד למכשיר אלקטרומגנטי, פולט תהודה מגנטית יכול לשמש לפרקי זמן קצרים, למשל, לפני תחילת מזג אוויר קר, כאשר עכברים וחולדות מחפשים מחסה בחורף. מכשיר זה גם פועל ברציפות; ניתן להפעיל אותו בכל עת ובכל מקום שצריך, בהתאם למצב הנוכחי.
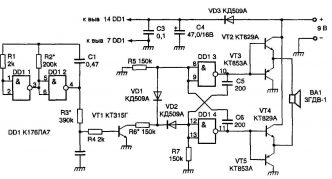
דיאגרמות מעגלים חשמליים להרכבה עצמית
דוחי מכרסמים, שקל יחסית להרכיב, מורכבים בדרך כלל מכמה מיקרו-מעגלים, טרנזיסטור אחד או יותר, ורכיבים פסיביים כגון נגדים וקבלים. התקנה ותצורה של אחד מההתקנים הללו אפשריות עם ידע בסיסי באלקטרוניקה, מלחם ומכשירי מדידה בסיסיים.
גלריית תמונות: עיצובים פופולריים של דוחי חולדות ועכברים
- המעגל החשמלי הפשוט ביותר של דוחה באמצעות אלמנטים בדידים
- דוחה מכרסמים המבוסס על שבב לוגי
- מעגל חשמלי המשתמש בטרנזיסטורי אפקט שדה
אסור לשכוח שכל עבודה עם מתח חשמל עלולה להיות מסכנת חיים, דבר הדורש ידע ועמידה בתקנות בטיחות חשמל!
סוגי דוחי אולטרסאונד וסקירה כללית של דגמים פופולריים
דוחי מזיקים אולטרסאונדים מחולקים לשתי קבוצות. הראשונה מאופיינת בהשפעתה על מכרסמים בלבד, בעוד שהשנייה מכסה מגוון רחב יותר של מזיקים. יתר על כן, קיימות אפשרויות וסוגים שונים, כגון מכשירים בעלי צריכת חשמל נמוכה המכוונים רק לעכברים, או כאלה המכוונים רק בחרקים. מכשירי אולטרסאונד נבדלים גם הם באזור הכיסוי שלהם, וכתוצאה מכך, בעוצמה. ככל שהמכשיר חזק יותר, כך השטח שהוא מכסה גדול יותר ומספר המזיקים גדול יותר. כמובן, הרבה כאן תלוי במבנה החדר, בנוכחות או בהיעדר פריטי בית, רהיטים, חומרי קירות, תקרות וגימורים.
בבחירת דוחי עכברים וחולדות, יש לקחת בחשבון בעיקר פרמטרים כמו טווח ועוצמה. אם אתם זקוקים למכשיר אוניברסלי שנועד להילחם גם במזיקים אחרים, העיצוב שלו נבחר בקפידה רבה במיוחד.
טבלה: אזור כיסוי של הדגמים הפופולריים ביותר של דוחי חרקים
| דוחה מזיקים | 200 מטר2 |
| דחיית מזיקים | 200 מטר2 |
| ריידקס פלוס | 200 מטר2 |
| גראד A-1000 | ק"מ אחד2 |
| טורנדו-800 | 800 מטר2 |
| בית נקי | 150 מטר2 |
| צונאמי-3 | 100 מטר2 |
| GRAD A-550UZ | 550 מטר2 |
| כיסטון-2 | 500 מטר2 |
דוחה מזיקים
דוחה מזיקים אלקטרוני, על פי יצרנים ומוכרים, מכסה שטח של עד 200 מ"ר.2עם זאת, משתמשי המכשיר מדווחים כי במציאות פרמטר זה אינו עולה על 50-60 מ'.2האחרון, עם זאת, מספיק בהחלט לדירה או בית ממוצעים, כולל כאלה בני שתי קומות. בנוסף לעכברים וחולדות, המכשיר מתמודד בהצלחה עם מזיקים אחרים, כולל עכבישים, יתושים, סוגים שונים של נמלים, פשפשי מים וג'וקים.
השימוש בדוחה מזיקים אינו דורש מיומנויות או ידע מיוחדים. יתרונות נוספים של המכשיר כוללים את הבאים:
- אין צורך בציוד נוסף;
- נבדל על ידי ממדיו ומשקלו הקטנים;
- קל להתקנה כמעט בכל מקום;
- המכשיר בטוח לאנשים, כולל ילדים ונשים בהריון;
- המכשיר אינו מפריע לפעולתם של מכשירים חשמליים מותקנים אחרים;
- יש לו אור לילה הניתן להחלפה;
- אינו פולט חומרים רעילים, עשן או ריחות;
- בטוח עבור רוב חיות המחמד, כולל דגי אקווריום;
- עובד במצב פעיל במשך זמן רב.
למרות היתרונות המפורטים, לדוחה מזיקים יש חסרונות מסוימים:
- המחוונים אינם נדלקים או מפסיקים לפעול לאחר פרק זמן מסוים;
- המכשיר רגיש לתנודות מתח;
- נדרש שהמכשיר יפעל ברציפות, גם לאחר היעלמות החולדות והעכברים;
- מכרסמים מתחילים להתנהג בצורה פעילה יותר.
על פי היצרן, יעילות המכשיר מגיעה לשיאה ביום השישי או השביעי לאחר ההפעלה. לפני נקודה זו, כל התנהגות לא הולמת של מזיקים (פעילות מוגברת, הופעה ביום וכו') היא זמנית ותוצאה של השפעת המכשיר על מערכת העצבים של בעלי החיים.
כדי להבטיח יעילות מרבית של דוחה המזיקים, אנא הקפידו על הכללים הבאים:
- אין לפתוח חלונות ודלתות למשך פרקי זמן ארוכים.
- הגבל את הגישה של מכרסמים למזון.
- נסו לא להביא מזיקים עם החפצים והרהיטים שלכם.
- רכשו רק מכשיר ממותג באריזה ובמסמכים.
דחיית מזיקים
דוחה אלקטרוני רחב טווח זה פועל על שקע חשמלי סטנדרטי. הוא פועל על ידי פליטת פולסים אלקטרומגנטיים שיכולים לנוע עד 200 מטרים.2 (לפי היצרן). לפולסים אלקטרומגנטיים יש את אותה השפעה על חולדות, עכברים וחרקים, ופוגעים במערכת העצבים של המזיק.
כאשר המכשיר מופעל, בעל החיים חווה פאניקה, חוסר התמצאות במרחב, קושי בריכוז ובמציאת מזון. לאחר פרק זמן מסוים, המזיקים עוזבים את החדר, ונמלטים מהשפעות הדחפים.
היתרונות של דחיית מזיקים הם כדלקמן:
- המכשיר שקט לחלוטין;
- אין לו השפעה שלילית על בני אדם;
- לא משפיע על כלבים וחתולים;
- מותר להשתמש במכשיר למשך זמן רב.
כדי להבטיח את פעולתו התקינה של המכשיר, היצרנים ממליצים לפעול לפי הוראות מסוימות:
- לא מומלץ להפעיל את "דחיית מזיקים" ליד מקום השינה;
- כל 30 יום של פעולה רציפה המכשיר דורש הפסקה של שבוע;
- יש צורך להרחיק חיות מחמד ביתיות כגון עכברי נוי, שרקנים, אוגרים וחולדות מטווח הדוחה.
ריידקס פלוס
הדוחה האלקטרוני Ridex Plus, לדברי מפתחיו, משלב את הטכנולוגיה העדכנית ביותר ומציע את היתרונות הבאים:
- רב-תכליתיות - המכשיר פועל גם על מכרסמים וגם על חרקים;
- זה בטוח לחלוטין לאנשים ולחיות מחמד;
- Ridex Plus הוא פשוט וקל לשימוש;
- יש מחיר נוח;
- עובד ברדיוס של לפחות 200 מטר2;
- משפיע על מזיקים מיד לאחר ההפעלה;
- מאופיין ביעילות מוגברת;
- אין לו השפעות שליליות על הסביבה.
מכשיר ה-Ridex Plus כולל תאורה אחורית, שימושית מאוד בחושך. הוא אינו דורש תחזוקה מיוחדת.
גראד A-1000
מכשיר האולטרסאונד האוניברסלי Grad A-1000 הוא דגם מתקדם ומשודרג המבוסס על מכשיר ההדחה הפופולרי A-500. ל-Grad A-1000 מקור אות אולטרסאונד עוצמתי, ולדברי היצרן, שטח עבודה של עד קילומטר רבוע אחד. עוצמת הפעימה ניתנת להתאמה.
בין החידושים, דוחה האולטרסאונד כולל:
- שקט מוחלט מבלי להתפשר על יעילות;
- נוריות LED בהירות המגבירות את אפקט הדוחה;
- מחברים מיוחדים המאפשרים לך לחבר את המכשיר לקיר.
דוחה מכרסמים וחרקים אלקטרוני זה קל מאוד להתקנה, והוראות מפורטות מסופקות כדי לסייע למשתמשים להפעיל את המכשיר. בין התכונות של Grad A-1000:
- עוצמת דופק מוגברת ושטח יעיל עצום של המכשיר.
- מספר מצבי הפעלה, כולל אולטרסאונד-קולי, אולטרסאונד, דוחה יתושים, דוחה חרקים זוחלים.
- דחיית עכברים, חולדות וחפרפרות מתבצעת במצב משולב עם רצף אקראי של פליטת אולטרסאונד, אשר ממזער את הסתגלות המזיקים.
- דפוס הצליל הייחודי מבטל את האפשרות של מה שנקרא "קיפאון", כאשר נוצרים אזורים שבהם מזיקים יכולים להסתתר.
- ה-Grad A-1000 הוא אוטונומי, כלומר הוא יכול לפעול ממקור מתח נמוך, כמו מצבר של מכונית.
ניתן להשתמש במכשיר במגוון רחב של מתקנים ובחדרים בכל תצורה, כולל:
- בקתות קיץ, בתים, דירות;
- מרתפים ומרתפים;
- חוות בעלי חיים ועופות;
- מתקני אחסון ירקות ודגנים;
- מחסנים;
- מפעלים ומפעלים,
- בתי נופש ומרכזי תיירות;
- חנויות ומסעדות;
- מנהרות, פירי מעליות;
- האנגרים;
- תקשורת תת-קרקעית;
- מסדרונות.
טורנדו-800
דוחה המכשיר האולטרסאונד Tornado-800, הודות לאזור הכיסוי הרחב שלו, מצא שימוש בבתים פרטיים, דירות, מחסני מזון, מרתפים וחדרי שירות. עם זאת, יתרונות המכשיר חורגים מעבר לאזור הכיסוי הרחב שלו; הוא מציע גם:
- לדברי היצרן, הטורנדו-800 הוא המכשיר החזק ביותר מסוגו;
- הדוחה האלקטרוני בטוח לבני אדם;
- למכשיר יש פולט כפול, מה שמגדיל את יעילותו פי שניים לפחות;
- המכשיר פועל בתדרים שבין 18 אלף ל-70 אלף הרץ בתדר צף, המונע ממזיקים להתרגל לאות הצליל;
- המכשיר מספק לחץ אולטרסאונד של לפחות 102 dB במרחק של מטר אחד, מה שאומר השפעה חזקה מאוד על מערכת השמיעה של מכרסמים;
- טורנדו-800 חסכוני, עם צריכת אנרגיה באזור עשרה וואט;
- יכול לפעול בתנאים של תנודות גדולות בטמפרטורה ולחות;
- הדוחה קל לשימוש וקומפקטי למדי.
ליעילות מרבית, יש למקם את המכשיר בגובה של מטר עד מטר וחצי. חולדות ועכברים בדרך כלל עוזבים את המקום לחלוטין תוך חודש מהתקנתו.
ה-Tornado-800 פועל על ידי הפעלת ויברציות אולטרסאונד על מערכת השמיעה ומערכת העצבים של מכרסמים. תוך יומיים-שלושה מהפעלת המכשיר, חולדות ועכברים מתחילים לחוות אי נוחות ולחפש מקלט. תפקוד המוח מתדרדר, והתקשורת בין פרטים הופכת לקשה. לאחר כשבוע, המכרסמים מאבדים את כישורי השימור העצמי האינסטינקטיביים שלהם והקואורדינציה שלהם נפגעת. לאחר עשרה ימים, פאניקה משתלטת על בעלי החיים, והם חשים צורך לעזוב את אזור הסכנה. לאחר שלושה שבועות, המכרסמים הנותרים מותשים, אינם מסוגלים לזוז, וניתן להוציאם בקלות מהמקום.
בית נקי
דוחה האלקטרוני Clean House פועל באמצעות מחולל תדרים קולי. בני אדם אינם רגישים לחלוטין לגלי קולי, אך חולדות ועכברים קולטים את הצלילים הללו, וגורמים לבעיות חמורות בפעילות המוח ובתפקוד מערכת העצבים. הצליל של המכשיר יכול להיות כה חזק עד שמזיקים נבהלים ומבקשים לעזוב במהירות את הבניין שבו פועל פולט הקולי. כדי לשפר את יעילות המכשיר, מהנדסים פיתחו מעגל המאפשר למכשיר לשנות את גובה הצליל שלו.
מפתחי דוחה הבית נקי טוענים כי רדיוס התפשטות הגלים מהמכשיר המופעל הוא 150 מטר.2מכשיר אחד כזה מספיק בהחלט לדירה או לבית פרטי. עם זאת, כדאי לשקול את הדברים הבאים:
- חדרים עם הרבה רהיטים מרופדים, שטיחים או כיסויי רצפה מפחיתים את רמת האות;
- להיפך, חדרים ריקים, רהיטים עשויים עץ ופלסטיק תורמים לפיזור טוב יותר של קרינה;
- אפילו קירות לא עבים במיוחד מהווים מכשול בדרכו של אולטרסאונד.
עם זאת, הגורמים המפורטים לעיל נפתרים בדרך כלל על ידי מיקום נכון של ציוד או התקנה של מקורות אות מרובים.
ראוי לציין שגם עם מכשיר הממוקם כראוי או שניים או שלושה פולטי קרינה, חולדות ועכברים עדיין יכולים להיכנס לחדר. זה יכול לקרות מכמה סיבות:
- למרות החלפת התדרים האוטומטית של הציוד, מזיקים יכולים להתרגל לצליל.
- החולדות והעכברים רעבים מאוד ובחוץ קר מאוד.
- התנהגות בלתי מוסברת של מכרסמים נצפתה גם כן, אך זה קורה לעיתים רחוקות ביותר.
צונאמי-3
זהו מכשיר חזק ויעיל מאוד, שנועד בעיקר לטיפול במבנים שאינם למגורים. רמת האולטרסאונד הגבוהה מבלבלת את המכרסמים, ומאלצת אותם לעזוב את האזור. תדירות הקרינה משתנה מעת לעת, ומונעת מהחיות להתרגל אליה. צונאמי-3 יעיל ביותר בחדרים קטנים, מרתפים, קומותיים ומחסנים.
למכשיר Tsunami-3 יש כבל חשמל ארוך, המאפשר לך למקם את המכשיר במקום הנוח ביותר. המכשיר בטוח לאנשים ולחיות מחמד, למעט עכברים, אוגרים ושרקנים. עם זאת, בשל עוצמתו הגבוהה, הוא עלול לגרום לעיתים לאי נוחות לבני אדם, מה שהופך אותו למתאים ביותר לשימוש בחללים ריקים חלקית או לחלוטין.
ראוי לציין בנפרד את הדברים הבאים:
- סף רעש נמוך ואמינות מערכת;
- גוף המכשיר עמיד בפני שיני מכרסמים;
- נוכחות של שני מצבים פונקציונליים;
- זמן החשיפה של עכברים נע בין 15 ל-20 יום.
כדי למנוע התפשטות מזיקים חדשה, מומלץ להפעיל את המכשיר באופן שיטתי למשך מספר ימים עם הפסקות קצרות.
היצרן ממליץ על אמצעי זהירות מסוימים בעת השימוש במוצר:
- יש להימנע מילדים בקרבת המכשיר הפעיל עקב רגישותו הרבה יותר;
- איסור על שהייה ממושכת בחדר מוקרן עקב הסיכון הפוטנציאלי להפרעות עצבים;
- התקנת המכשיר מעל גובה הרצפה.
GRAD A-550UZ
מכשיר זה מעבד שטח של עד 550 מ"ר2 וכולל פעולה שקטה. המתכננים שינו את אלגוריתמי הפליטה, וכתוצאה מכך גברה היעילות. דוחה האלקטרוני GRAD A-550UZ מומלץ לשימוש בחללים קטנים וגדולים כאחד. הוא יכול לפעול משקע חשמל רגיל או במצב מופעל על ידי סוללה. הוא מתאים לשימוש באזורים עם לחות גבוהה ובחוץ.
המאפיינים העיקריים של דוחה הצמחים האולטרסאונד GRAD A-550UZ הם כדלקמן:
- השטח המכוסה הוא 550 מ"ר2;
- יש מצב שקט לחלוטין;
- לטווח האולטרסאונד אין השפעה על בני אדם;
- אלגוריתם חדש של מרקם צליל יושם;
- ישנה פונקציה של מעבר אוטומטי למצב חסכוני כאשר אין אספקת חשמל;
- ישנם מחווני LED נוחים;
- מחבר מיוחד מאפשר לך להתקין את המכשיר על משטח אנכי.
כיסטון-2
המכשיר האלקטרוני Chiston-2 הוא דוחה מכרסמים עוצמתי ויעיל ביותר עבור אזורים כגון:
- בתים פרטיים,
- דירות,
- בקתות קיץ,
- מחסנים,
- מתקני אחסון תבואה,
- משרדים,
- מחזיקי ספינה.
עקרון הפעולה של המכשיר מבוסס על פליטת פולסים אולטרסאונדיים בתדר ועוצמה מסוימים.
כיסטון-2 גורם ללחץ ופאניקה במזיקים, מה שמוביל לירידה בפעילות, אינטראקציות מופחתות עם המשפחה והלהקה, ובסופו של דבר, לבריחה. בין היתרונות של דוחה אולטרסאונד זה:
- נוכחות של תבנית קרינה מעגלית, במילים אחרות, המכשיר פולט אולטרסאונד לכל הכיוונים;
- אספקת חשמל באמצעות מתאם ממיר רשת;
- בדיקה ויזואלית של ביצועי המכשיר.
יש להפעיל את Chiston-2 למשך 14 עד 21 ימים, עם הפסקות של שעה כל שלושה ימים. היצרן ממליץ לא להשאיר את המכשיר פועל ברציפות, כדי למנוע מחולדות ועכברים להתרגל לאולטרסאונד.
כללים לבחירת הדוחה הנכון
בחירת דוחה מכרסמים צריכה להתבסס בעיקר על הפרמטרים הטכניים של המכשיר, אך גם על סמך תנאי השימוש בו וביכולות הכלכליות שלכם.
סרטון: איך לבחור דוחה מכרסמים
להלן המאפיינים העיקריים שיש לחפש בעת הרכישה:
- לדגמים שונים יש בדרך כלל אזורי כיסוי שונים. אם יש לכם שטח גדול ודוחה בודד אינו חזק מספיק, סביר להניח שתצטרכו לרכוש מספר יחידות, אם כי תוכלו להתנסות במיקום של יחידה אחת תחילה. כמו כן, קחו בחשבון נוכחות או היעדרות של קירות באזור - גלי קולי אינם חודרים מחסומים מסוג זה.
- שימו לב למקור החשמל בעת רכישת מכשיר עצמאי ולאיכות תקע וכבל החשמל בעת בחירת ציוד נייח. להדברת מזיקים בשטח, תזדקקו למכשיר נייד המופעל על ידי סוללות חיצוניות (סוללות או סוללות). אפשרות אקזוטית יותר היא דוחה מזיקים המופעל על ידי אנרגיה סולארית. לשימוש פנימי עם לחות רגילה, מכשיר המופעל על ידי רשת החשמל מתאים.
- סוגים שונים של פולטים בדרך כלל מכוונים למזיקים ספציפיים. ניתן גם לרכוש מכשיר אוניברסלי, שבהחלט יעלה יותר, אך זה שווה את זה אם אתם צריכים אחד. מכשיר המכוון במיוחד לעכברים יעלה לכם מעט פחות.
כיצד להשתמש והיכן להתקין מכשירי אולטרסאונד
כפי שצוין, גלי קול בתדר גבוה במיוחד אינם חודרים קירות, ללא קשר לעוצמת הקול. אם עליכם לטפל בכמה חדרים, תצטרכו להתקין לפחות מכשיר אחד בכל אחד. מספרם ומיקוםם של מכשירי דוחי מכרסמים תלויים גם במידת העומס בחדר. אם החלל מלא ברהיטים, ייתכן שמכשיר אחד לא יספיק.
בעת התקנת שני דוחי קול או יותר, יש לוודא מרחק מינימלי של לפחות חמישה מטרים ביניהם כדי למנוע הפרעות. ניתן להשיג יעילות מרבית באמצעות החזרות מרובות של גל האולטרסאונד ממשטחים קשים. חפצים כגון שטיחים, רהיטים מרופדים וריפודים רכים משמשים כבולמי קול ולכן מפחיתים את יעילות האולטרסאונד.
פיתיונות רעילים ודוחי מזיקים אלקטרוניים הם אפשרויות ששוללות זו את זו. אין להשאיר מזון בתוך הבית ולמנוע ממזיקים גישה לכל מקורות המים. אמצעי הדברה דורשים גישה מקיפה, תוך התחשבות בכמה שיותר גורמים.
יש להפעיל את רוב דוחי החולדות והעכברים ברציפות עד שהמזיקים ייעלמו לחלוטין. לאחר הדברה מלאה, יש להפעיל את הציוד למטרות מניעה.
אמצעי בטיחות בעת שימוש בחומרי הגנה
כדאי לגעת בנפרד בנושא הבטיחות בעת שימוש בחומרים דוחים אלקטרוניים. לעולם אל תחזיקו מכשיר אולטרסאונד פעיל קרוב לאוזן - עוצמת האות יכולה להגיע ל-100 - 120 דציבלים, וזה עלול לגרום נזק חמור לבריאות.למרות שיצרנים טוענים שהמכשירים שלהם בטוחים לבריאות האדם, אין להניח דוחי תרופות פעילים קרוב יותר משני מטרים מאזור השינה שלכם.
רוב דוחי המכשירים פועלים על מקור חשמל של 220 וולט, לכן זכרו לפעול לפי אמצעי זהירות חשמליים בעת השימוש בהם. לעולם אל תשתמשו במכשירים מופעלים באזורים עם לחות גבוהה; קיימים דגמים המופעלים על ידי סוללות למטרה זו.
ביקורות משתמשים על מכשירים שונים
בדקנו חבורה של דגמים. לרובם היה לחץ רעש אפס. הדגמים הביתיים סבלו מכיווניות ירודה ואפס יעילות. הרעל ניצח את כולם.
קניתי "חתול חשמלי" פשוט, בערך בגודל של חפיסת סיגריות. בפנים היה מעגל מודפס עם שבב, כמה דיודות, ווסת מתח זנר וכמה נגדים. זה היה פולט אלקטרומגנטי. חיברתי אותו לסוללה של 12.6 וולט והנחתי אותו בבור תפוח אדמה. בשנה הראשונה לא נמצאו סימנים של עכברים או חולדות. בשנה השנייה החלו להופיע סימני שיניים על ירקות השורש. בעונה השלישית, המכרסמים כבר לא פחדו מהצלילים שהוא השמיע. שיחקתי עם מלחם ומונה תדרים. על ידי כוונון הנגדים, הגדלתי את תדר המוצא מ-15 ל-18.5 קילוהרץ. גם אנחנו לא ראינו מכרסמים בחורף הזה... הם כנראה מתרגלים לספקטרום מסוים... אני לא יודע את שם המכשיר; הוא לא רשום על המארז.
נפלנו בפח של הפרסומת המפתה של דוחה המזיקים כי אני ומשפחתי גרים בבית פרטי וזה באמת מוצר חובה. קנינו שניים בבת אחת, כולל אחד להורים שלנו. אף אחד מהם לא הניב תוצאות, וההורים שלי הרגישו שהנגע של המכרסמים רק מחמיר.
Pest Reject עזר. קנינו את זה לאמא שלי; היו לה עכברים בדירה. עכשיו אין עכברים. אני רוצה לקנות אחד גם לבית שלי.
קניתי את רידקס פלוס באינטרנט, כביכול רשמי, אבל עכשיו קשה להבחין בין מקורי לזיוף, אז אני מקווה שזה לא זיוף.
קניתי מכשיר Grad 550 UZ לפני חודשיים. רציתי להיפטר מחולדות ועכברים. שמתי אותו במטבח, והם פשוט הסתובבו שם כאילו הם שייכים לשם. בהתחלה חשבתי ששמתי אותו במקום הלא נכון, אז הזזתי אותו קרוב יותר לפח האשפה - אותו סיפור: הם ישבו ממש לידו, אכלו. אז קניתי את ההייפ באינטרנט, קראתי המון ביקורות (שמתברר שנכתבו על ידי אנשים בתשלום), ואפילו ראיתי תוכנית על המכשיר הזה בערוץ הראשון. אז, הם רימו אותי ב-2,400 רובל.
קניתי דוחה חרקים מדגם Tornado-800. חולדות הופיעו בבית שלי. מעולם לא היה לי כזה קודם, אבל אז פתאום הן התחילו לשרוט מתחת לרצפה. התקנתי את ה-Tornado-800 במטבח (התליתי אותו על הקיר). אחרי חודש הרעש נעלם לחלוטין, אבל היו סימנים של עכברים או חולדות בקומה השנייה.
קניתי לעצמי Chiston-2. לפי ההוראות, הוא לא מזיק לבני אדם וחיות מחמד אחרות, למעט מכרסמים. התקנתי אחד כזה בדאצ'ה שלי, ונראה שהם נעלמו. עכשיו, בעזרת טיימר, הוא נדלק בלילה במצב אקראי כדי להרחיק מכרסמים משוטטים, וכפי שהיצרן ממליץ, כדי למנוע ממכרסמים להתרגל לאולטרסאונד.
בדקנו את המכשיר הזה בבית. חתול הבית שלנו שימש כנושא הניסוי. כשהפעלנו את מצב היום, הוא נהיה חסר מנוחה. כשהפעלנו את מצב הלילה, הוא נכנס לפאניקה. אז, ההוראות אומרות שהמכשיר משפיע על עכברים, במיוחד חולדות וכו'. החתול שלנו נפל לתוך ה"וכו'". דרוש קביעת מידת הנזק...
עד היום, בני אדם ממשיכים להשתמש ברעלים, מלכודות ומלכודות כדי להדביר מכרסמים, אך לשיטות אלו מספר מגבלות. בעוד שדוחי חולדות ועכברים אינם חפים מחסרונותיהם, עם הגישה הנכונה לבחירה, התקנה ושימוש נכון בהם, היתרונות של מכשירים אלקטרוניים מודרניים עולים על אלה של שיטות הדברה מסורתיות רבות.

















